worldwide@absin.cn
  • Sign in or Register
    My account Recent orders Wish list Address management

    Sign out

  • Cart 0
    The latest additions

      0 items in total

      Subtotal $0.00

      Go to cart
    • English
      Chinese
    爱必信(absin)官网
    爱必信(absin)官网

    000000 Citations

    Home
    Products
    Promotions
    Resources
    Product ApplicationFAQsNewsCitationsElectronic DocumentsCalculation Tools
    About us
    Contact us
    worldwide@absin.cn
    • Sign in or Register
      My account Recent orders Wish list Address management

      Sign out

    • Cart 0
      The latest additions

        0 items in total

        Subtotal $0.00

        Go to cart
      • English
        Chinese
      爱必信(absin)官网
      爱必信(absin)官网

      000000 Citations

      Home
      Products
      Promotions
      Resources
      Product ApplicationFAQsNewsCitationsElectronic DocumentsCalculation Tools
      About us
      Contact us
      HomeProduct ApplicationBreakthrough in Top Journals! Absin ELISA Kits Facilitate TREM2 Innovative Therapies, Solving the Dilemma in Inflammatory Disease Treatment
      Search

      Breakthrough in Top Journals! Absin ELISA Kits Facilitate TREM2 Innovative Therapies, Solving the Dilemma in Inflammatory Disease Treatment

      March 18, 2026

      Clicks:73

      Share:
      Share This on facebook
      Share This on twitter
      Share This on pinterest
      Share This on linkedin
      Share This on skype
      Share This on telegram
      Share This on whatsapp
      Share This on wechat
      Recently, Cell Reports Medicine published a highly translational research achievement — a team from Shandong University successfully developed a cleavage-resistant TREM2 receptor (CRT). Through lipid nanoparticle (pLNP) targeted delivery technology, they achieved efficient anti-inflammatory effects in metabolic dysfunction-associated steatohepatitis (MASH) and atherosclerosis models, opening new pathways for the treatment of inflammation-related diseases. Absin, as a key reagent supplier, provided precise detection support throughout the research with its sTREM2 ELISA Kit (Catalog No.: abs551362), becoming an important contributor to the successful outcome.

      Article Title: Synthetic cleavage-resistant TREM2 boosts macrophage efferocytosis to treat inflammatory diseases

      Journal: Cell Reports Medicine (IF=10.6)

      DOI: https://doi.org/10.1016/j.xcrm.2025.102580

      Absin Products Used: sTREM2 ELISA Kit (Catalog No.: abs551362)

      Research graphical abstract

      I. Research Strategy: Targeting the TREM2 Cleavage Pain Point to Build an Innovative Therapeutic System

      TREM2 (Triggering Receptor Expressed on Myeloid Cells 2), as a core sensor for macrophage efferocytosis of apoptotic cells, plays a critical role in maintaining tissue immune homeostasis. However, under inflammatory conditions, the protease ADAM17 specifically cleaves the stalk region of TREM2, causing the release of soluble sTREM2 and loss of function, ultimately exacerbating apoptotic cell accumulation and inflammatory deterioration (Figure 1A in original text). This mechanism represents the core bottleneck limiting TREM2-targeted therapies.

      TREM2 cleavage mechanism schematic

      Figure 1A: Schematic diagram of TREM2 ligand binding and ADAM17 cleavage mechanism

      To address this pain point, the research team proposed a three-step innovative strategy:

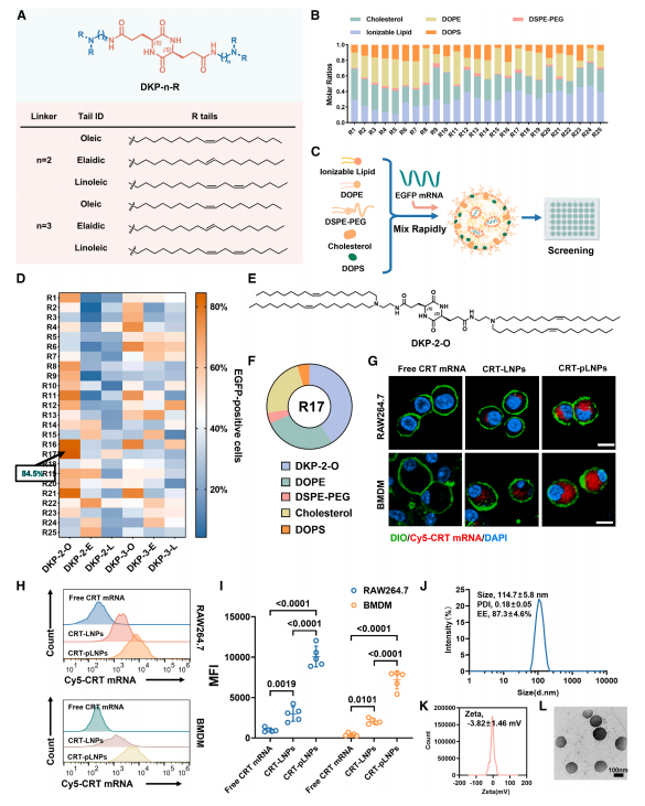
      1. Design of Cleavage-Resistant Receptor (CRT): Direct fusion of TREM2 ligand-binding domain with signaling adaptor DAP12 through an engineered stalk region and transmembrane segment, deletion of ADAM17 cleavage sites, while bypassing traditional adaptor recruitment steps for signal activation, achieving signal amplification (Figure 1B-C in original text);

      Schematic of four CRT variant designs

      Figure 1B-C: Structural design and domain composition schematic of four CRT variants

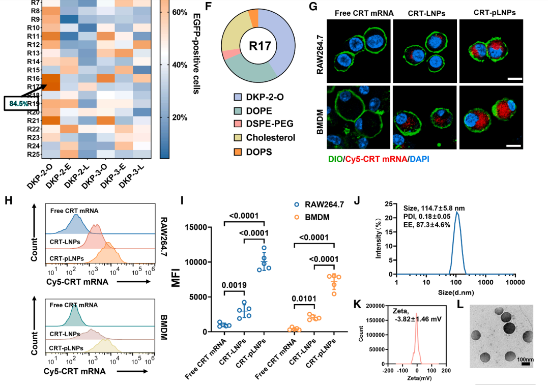
      2. Development of Macrophage-Targeted Delivery System: Construction of phosphatidylserine-functionalized lipid nanoparticles (pLNPs), utilizing "eat me" signals for precise macrophage targeting and efficient CRT mRNA delivery (Figure 2 in original text);

      pLNP delivery system screening and characterization

      Figure 2: Synthesis, screening and characterization of macrophage-specific mRNA delivery system

      (A) Ionizable lipid library construction; (B) pLNP formulation library; (C) EGFP-pLNPs preparation and screening workflow; (D) Heatmap of EGFP positivity in RAW264.7 cells; (E) Chemical structure of DKP-2-O; (F) Optimized pLNPs molar composition

      3. Dual Disease Model Validation: Evaluation of CRT effects on macrophage phagocytic function, inflammatory polarization, and disease pathological progression in MASH and atherosclerosis mouse models (Figure 4-6 in original text).

      II. Core Achievements: Triple Breakthroughs Establishing Translational Foundation

      1. CRT Design Achieves Functional Upgrade

      Through screening of four CRT variants (Type I-IV), the Type IV variant demonstrated optimal performance — maintaining 3.5-fold higher signaling activity than wild-type TREM2 in the presence of ADAM17, with sTREM2 release approaching the detection limit (Figure 1J-K in original text), completely resolving the core defect of natural TREM2 susceptibility to cleavage.

      CRT variant sTREM2 release and protein expression detection

      Figure 1J-K: (J) ELISA quantification of sTREM2 in culture supernatant with or without ADAM17 (n=6); (K) Western blot analysis of full-length TREM2 in cell lysates and sTREM2 in supernatant after PMA treatment

      Data expressed as mean ± standard deviation (SD), statistical analysis by two-way ANOVA

      2. pLNPs Delivery System: Precise and Efficient

      Optimized pLNPs (containing DKP-2-O ionizable lipid) exhibit ideal physicochemical properties (particle size ~114.7nm, PDI=0.18), with transfection efficiency up to 84.5% in RAW264.7 cells and bone marrow-derived macrophages (BMDMs), and effective lysosomal escape for efficient mRNA expression (Figure 2G-L in original text).

      pLNPs delivery efficiency and physicochemical characterization

      Figure 2G-L: (G) Confocal images of RAW264.7 cells and BMDMs after different treatments; (H) Representative flow cytometry plots of mRNA uptake; (I) Flow cytometry quantification of fluorescence intensity (n=5); (J) Particle size distribution, PDI and encapsulation efficiency of CRT-pLNPs (n=3); (K) Zeta potential of CRT-pLNPs (n=3); (L) TEM image of CRT-pLNPs

      3. In Vivo Efficacy Significantly Outperforms Traditional Approaches

      • In MASH model: After 4 weeks of CRT-sPirb/pLNPs treatment, hepatic apoptotic cells decreased 6-fold, steatosis and fibrosis were significantly improved, serum pro-inflammatory factors including TNF-α and IL-1β were substantially reduced, with efficacy superior to clinical drug resmetirom (Figure 4-5 in original text);
      • In atherosclerosis model: CRT-cRGDfk/pLNPs reduced necrotic core area of plaques, increased fibrous cap thickness, and significantly enhanced plaque stability (Figure 6H-K in original text);
      • Safety validation: Continuous 4-week administration did not cause significant organ toxicity or hematological abnormalities, providing assurance for clinical translation (Figure S6J-S6X, S8G-S8T in original text).
      Plaque improvement in atherosclerosis model

      Figure 6H-K: (H) Representative H&E staining of aortic root after 4 weeks treatment; (I) Quantification of necrotic core area to plaque area ratio (n=5); (J) Representative Sirius Red staining of aortic root; (K) Quantification of fibrous cap area to plaque area ratio

      III. Key Role of Absin Products: Precise Quantification Supporting Core Conclusions

      The research relied throughout on the Absin sTREM2 ELISA Kit (abs551362) for critical detection, with its core role manifested in two dimensions:

      1. "Gold Standard" for Mechanism Validation

      In CRT cleavage-resistant function screening, detection of sTREM2 levels in cell supernatant after ADAM17 treatment directly confirmed the anti-cleavage characteristics of Type II-IV variants — the wild-type TREM2 group showed significantly elevated sTREM2, while CRT variant groups showed no significant change (Figure 1J, S1I in original text), providing direct data support for optimal variant selection.

      sTREM2 level detection with or without ADAM17

      Figure 1J: ELISA quantification of sTREM2 in culture supernatant with or without ADAM17 (n=6)

      sTREM2 level detection with or without PMA treatment

      Figure S1I: ELISA quantification of sTREM2 in reporter cell culture supernatant with or without PMA treatment (n=6)

      2. "Quantitative Ruler" for In Vivo Efficacy

      In MASH model therapeutic assessment, this kit precisely detected: significantly elevated serum sTREM2 levels in the TREM2 mRNA treatment group (indicating persistent cleavage), while the CRT treatment group showed no difference from the control group (Figure 4D in original text), visually confirming that CRT maintains cleavage-resistant stability in vivo, providing a key mechanistic explanation for efficacy differences.

      Serum sTREM2 level detection in MASH model

      Figure 4D: Mouse serum sTREM2 levels after 2 weeks treatment

      As a premium reagent validated by top-tier journals, the Absin sTREM2 ELISA Kit, with its high specificity, wide detection range, and excellent reproducibility, perfectly matches detection requirements for various sample types including cell culture supernatant and serum, becoming the preferred tool for sTREM2 quantification in this research.

      IV. Research Significance: An Important Leap from Basic to Translational Research

      This study not only reveals the core mechanism by which the CRT-pLNPs system achieves anti-inflammatory effects through enhanced macrophage efferocytosis and promotion of M2 polarization, but also provides a generalizable TREM2-targeted therapeutic platform. Its innovative design circumvents limitations of traditional antibody therapies, offering new insights for additional inflammation-related diseases including Alzheimer's disease and rheumatoid arthritis.

      Absin remains committed to providing high-quality reagent support for life science research. Beyond the sTREM2 ELISA Kit, we maintain a comprehensive product portfolio covering cytokine detection, immunohistochemistry, molecular biology, and other fields. Moving forward, Absin will continue focusing on research frontiers, providing more precise reagents and more professional services to facilitate the realization of more innovative achievements and advance life science research and translational medicine.

      This article is based on Cell Reports Medicine (DOI: 10.1016/j.xcrm.2025.102580) original publication, interpreted and compiled by AI; intellectual property rights for original figures, data, and other content belong to the original journal and research team. If any infringement exists, please contact us promptly for removal, and we will actively cooperate in handling the matter.


      Contact Absin

      Absin provides antibodies, proteins, ELISA kits, cell culture, detection kits, and other research reagents. If you have any product needs, please contact us.

      Absin Bioscience Inc.

      worldwide@absin.cn
      Follow us on Facebook: Absin Bio
       

      Ordering Details

      Email: worldwide@absin.cn

      Thanks for your interesting of our products, we will reply to you in 1-2 working days.

      • Products
      • Resources
      • Product Application
      • Calculation Tools
      • FAQs
      • Citations
      • Electronic Documents
      • About us
      • Company Profile
      • Ordering Tools
      • Customer Support
      • Contact us
      Email: worldwide@absin.cn
      picture invalid picture invalid
      ICP:16001690 Absin Bioscience Inc.All rights reserved.