- Cart 0
- English
Single-Cell Sequencing Reveals Anti-Cancer Mechanism of Shen-Bai-Jie-Du Decoction: Absin Facilitates Breakthrough in Immune Microenvironment Research
February 25, 2026
Clicks:73
Colorectal cancer (CRC), as a malignancy with high global incidence, features dynamic changes in the tumor microenvironment (TME) as critical regulatory factors during its progression from adenoma to adenocarcinoma. Recently, a multi-institutional research team from Nanjing University of Chinese Medicine and collaborators published a landmark study in Acta Pharmaceutica Sinica B. Utilizing single-cell RNA sequencing (scRNA-seq) and other advanced technologies, the study elucidated for the first time the molecular mechanism by which Shen-Bai-Jie-Du Decoction (SBJDD) inhibits colorectal tumorigenesis through regulating TMEM131-TNF signaling pathway-mediated differentiation of immunosuppressive dendritic cells. Absin, as a key reagent supplier for this research, provided reliable support for critical experimental components including immune cell detection and signaling pathway validation with multiple high-quality products, facilitating the research team's discovery of novel targets for traditional Chinese medicine (TCM) modulation of the tumor microenvironment.
Journal:Acta Pharmaceutica Sinica B (IF=14.6)
DOI:https://doi.org/10.1016/j.apsb.2025.05.013
Absin Products Used: Absin 5-Color IHC Kit (Anti-Rabbit Secondary Antibody)(abs50029), Recombinant Mouse TGF-β1 Protein (abs04222)



Progressive Research Design Elucidating Core Anti-Cancer Mechanisms of Traditional Chinese Medicine
This study followed a core research logic of "analyzing TME dynamic changes during colorectal tumorigenesis → exploring molecular mechanisms of SBJDD-mediated TME regulation → identifying core bioactive components and therapeutic targets of SBJDD," conducting multi-dimensional validation both in vivo and in vitro. The research design demonstrates both innovation and systematic rigor.
In Vivo Model Construction and Phenotypic Validation: Established ApcMin/+ spontaneous colorectal cancer mouse model, combined with paired clinical samples from colorectal adenoma patients, to validate the phenotypic effects of SBJDD in significantly reducing tumor number, volume, and malignant degree;
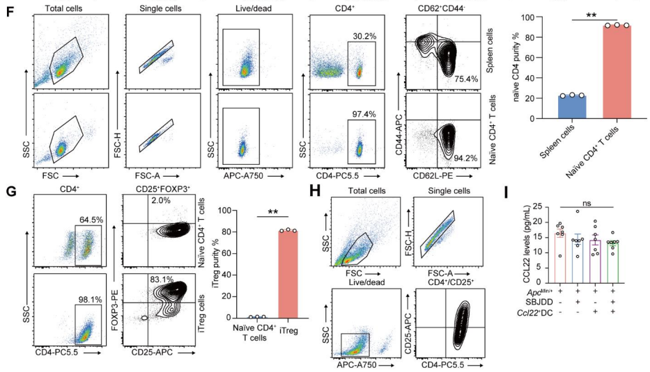
Single-Cell Sequencing for TME Cellular Atlas: Utilized single-cell RNA sequencing to construct single-cell transcriptomic atlases of TME in both mouse and clinical samples, identifying significant enrichment of CCL22+ dendritic cells (DCs) in tumor tissues with immunosuppressive characteristics;
Functional Validation and Mechanistic Exploration: In vitro induction of CCL22+ DC model using cholesterol + lipopolysaccharide, confirmed their identity as "exhausted DCs," and validated through adoptive cell transfer experiments that SBJDD exerts anti-tumor effects by inhibiting this cell population;
Target Screening and Bioactive Component Identification: Identified key target TMEM131 through differential gene analysis, combined with mass spectrometry, molecular docking, and surface plasmon resonance technologies, confirming that berberine, the core bioactive component of SBJDD, binds TMEM131 and regulates TNF signaling pathway to inhibit CCL22+ DC differentiation;
Clinical Sample Validation: Validated the regulatory effects of SBJDD on CCL22+ DCs and Tregs in TME using clinical colorectal adenoma patient samples, bridging basic research to clinical application.
The entire study progresses from phenotype to mechanism, from animal models to clinical samples, from holistic herbal formula to monomeric components, providing a comprehensive elucidation of the molecular network through which Shen-Bai-Jie-Du Decoction regulates the tumor immune microenvironment.
Landmark Findings Unlocking Novel TCM Targets for Colorectal Cancer TME Modulation
The multiple innovative discoveries of this study provide novel insights for colorectal cancer prevention and treatment, while establishing a paradigm for modernized TCM research:
Identification of Key Immunosuppressive Cells in Colorectal Cancer: First to establish CCL22+ DCs as critical immunosuppressive cells in colorectal cancer TME, differentiated from Wdfy4+ DCs, capable of recruiting CD4+FOXP3+ regulatory T cells (Tregs) through CD80/CD86-CTLA4 pathway to form an immunosuppressive microenvironment promoting tumorigenesis;
Elucidation of Core Anti-Cancer Mechanism of SBJDD: SBJDD significantly reduces infiltration of CCL22+ DCs and Tregs in colorectal cancer tissues, restoring tumor immune microenvironment homeostasis; intraperitoneal injection of CCL22+ DCs reverses SBJDD therapeutic efficacy, confirming this cell population as the key therapeutic target;
Screening of Key Molecular Targets and Signaling Pathways: TMEM131 mediates CCL22+ DC generation through regulation of TNF signaling pathway, representing a novel target for colorectal cancer pathogenesis and progression;
Identification of Core Bioactive Component of SBJDD: Berberine serves as the core bioactive component mediating anti-tumor effects of SBJDD, directly binding TMEM131 (KD=5.03×10-6 mol/L) to inhibit TNF signaling pathway, thereby suppressing differentiation and immunosuppressive function of CCL22+ DCs;
Clinical Validation of SBJDD Efficacy: In colorectal adenoma patients, SBJDD treatment significantly reduces adenoma volume while decreasing infiltration of CCL22+ DCs and Tregs in tumor tissues, confirming its clinical application value.
Absin Products Powering the Entire Immune Microenvironment Research Workflow
In critical experimental components of this study including immune cell detection, cytokine analysis, and signaling pathway validation, multiple high-quality Absin products played essential roles as important guarantees for successful research execution. Specific products and applications are detailed below:




Summary and Perspectives
Leveraging cutting-edge technologies such as single-cell sequencing, this study elucidated for the first time the molecular mechanism by which Shen-Bai-Jie-Du Decoction regulates the tumor immune microenvironment in colorectal cancer, discovering the TMEM131-TNF-CCL22+DCs as a novel regulatory pathway in colorectal cancer, while identifying berberine as the core bioactive component with defined molecular targets. This research provides a new paradigm for modernized TCM research and offers novel targets and strategies for colorectal cancer prevention and treatment.
This article is based on the original publication in Acta Pharmaceutica Sinica B (DOI: 10.1016/j.apsb.2025.05.013); all original figures, data, and intellectual property rights belong to the original journal and research team. Should any infringement occur, please contact us promptly for removal, and we will actively cooperate in resolving the matter.
|
Item NO. |
Product Name |
Size |
|
Absin 4-Color IHC Kit (Anti-Rabbit and Mouse Secondary Antibody) |
20T/100T |
|
|
Absin 4-Color IHC Kit(Anti-Rabbit Secondary Antibody) |
20T/100T |
|
|
Absin 5-Color IHC Kit (Anti-Rabbit and Mouse Secondary Antibody) |
20T/100T |
|
|
Absin 5-Color IHC Kit (Anti-Rabbit Secondary Antibody) |
20T/100T |
|
|
Absin 6-Color IHC Kit (Anti-Rabbit and Mouse Secondary Antibody) |
20T/100T |
|
|
Absin 6-Color IHC Kit (Anti-Rabbit Secondary Antibody) |
20T/100T |
|
|
Absin 7-Color IHC Kit (Anti-Rabbit and Mouse Secondary Antibody) |
20T/100T |
|
|
Absin 7-Color IHC Kit(Anti-Rabbit Secondary Antibody) |
20T/100T |
|
|
Antibody eluent (for mIHC) |
30ml |
Contact Absin
Absin provides antibodies, proteins, ELISA kits, cell culture, detection kits, and other research reagents. If you have any product needs, please contact us.
| Absin Bioscience Inc. worldwide@absin.cn |
Follow us on Facebook: Absin Bio |
Follow us on Facebook: Absin Bio