- Cart 0
- English
Ultrasound-Activated Polypeptide Sono-Adjuvant Cracks Three Major Challenges in Cancer Vaccines—Absin ELISA Kits Drive Precision Immune Breakthrough
January 28, 2026
Clicks:322
In the field of cancer immunotherapy, achieving spatiotemporal precision control of innate immunity is a core challenge for enhancing tumor vaccine efficacy. Recently, a landmark study published in Nature Communications by Fangmin Chen's team proposed the ultrasound-activated polypeptide sono-adjuvant (SONA) strategy, providing an innovative solution to this challenge. As a supplier of critical experimental tools, absin's ELISA kits supported the entire research data output, witnessing a major breakthrough in precision immunotherapy!
Journal: Nature Communications (IF 15.7)
DOI:https://doi.org/10.1038/s41467-025-66976-2
Absin Products Used: Mouse IL-6 ELISA Kit (abs520004)


01 Research Strategy: Precision Targeting + Ultrasound Activation to Address Immunotherapy Challenges
Traditional tumor vaccines face challenges including poor lymph node targeting, lack of spatiotemporal control over immune activation, and propensity to trigger systemic side effects. This study innovatively designed a dual-regulation system of "polypeptide adjuvant + ultrasound activation":
- Constructing a library of polypeptide sono-adjuvants (SONA) with tunable physicochemical properties, enhancing antigen-presenting cell (APC) targeting through mannose modification to achieve precise delivery to lymph nodes (LNs);
- Utilizing ultrasound (US)-triggered mechanical and oxidative forces to locally activate innate immune pathways (NLRP3, STING, TLR9) in lymph nodes, avoiding systemic immune dysregulation;
- Loading tumor antigens or neoantigens to form sono-vaccines (SONV/Ne-SONV), achieving synergistic regulation of antigen cross-presentation and immune activation combined with ultrasound stimulation.
Core Logic: Enabling immune activation to occur "precisely at the time and location needed," thereby enhancing anti-tumor immune effects while reducing safety risks.
02 Key Research Achievements: Triple Breakthroughs Reshaping the Cancer Vaccine Landscape
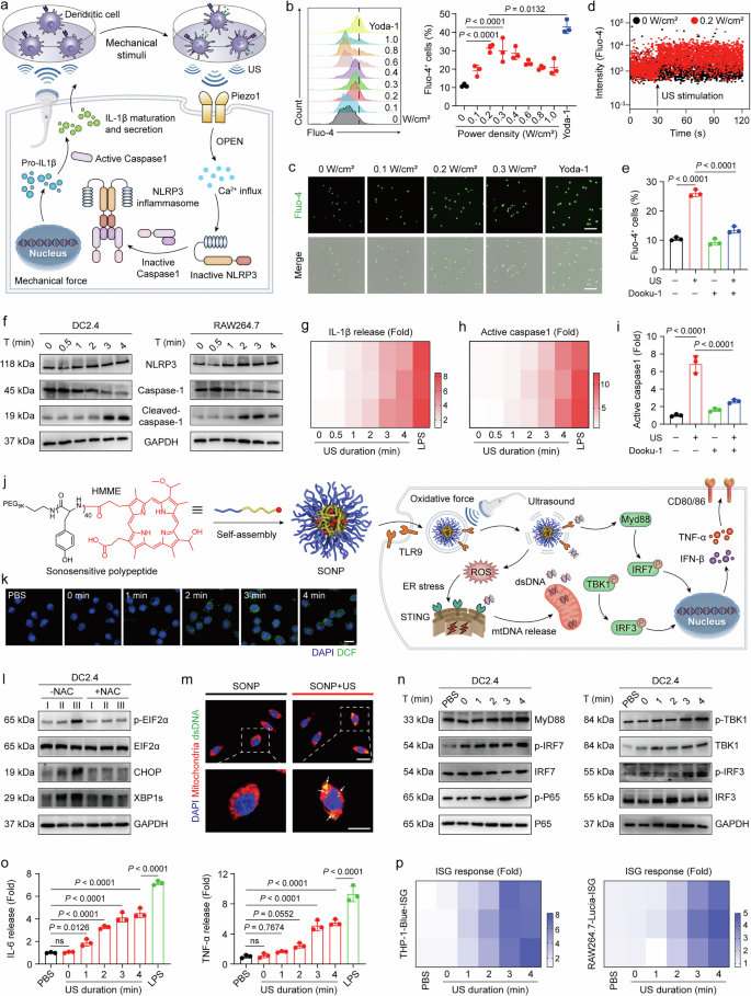
The mechanical force triggered by ultrasound mediates calcium influx through Piezo1 channels, activating the NLRP3 inflammasome; oxidative force induces endoplasmic reticulum stress and mitochondrial DNA release, synchronously activating the STING and TLR9 pathways (Fig. 1). This multi-pathway synergistic activation mode increases antigen-presenting cell maturity by 2.6-fold, significantly outperforming single-pathway activation strategies.

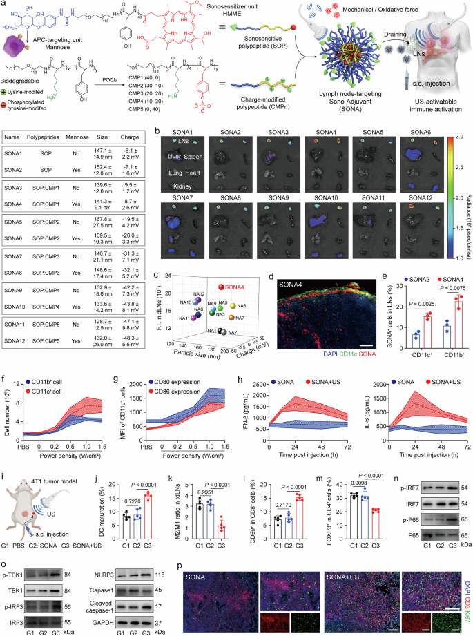
After subcutaneous injection, optimized SONA4 (141.3nm, +8.7mV) showed significantly higher distribution efficiency in lymph nodes compared to other variants, with internalization efficiency increased by 2.1-fold and 2.3-fold for DCs and macrophages respectively (Fig. 2). The antigen delivery efficiency of sono-vaccine (SONV) was 3.8-4.2 times that of free antigen, laying the foundation for efficient immune activation.

| Adjuvant Type | Particle Size (nm) | Zeta Potential (mV) | DC Internalization Efficiency Increase | Macrophage Internalization Efficiency Increase | Antigen Delivery Efficiency Increase |
|---|---|---|---|---|---|
| SONA4 | 141.3±2.1 | +8.7±0.5 | 2.1-fold | 2.3-fold | 3.8-4.2-fold |
| Traditional adjuvant (CpG) | - | - | 1.0-fold (control) | 1.0-fold (control) | 1.0-fold (control) |
Prophylactic Vaccination: SONV+US achieved tumor-free survival for 60 days in 3/6 mice in the B16-OVA melanoma model, with 100% protection against recurrence upon secondary tumor challenge (Fig. 4);

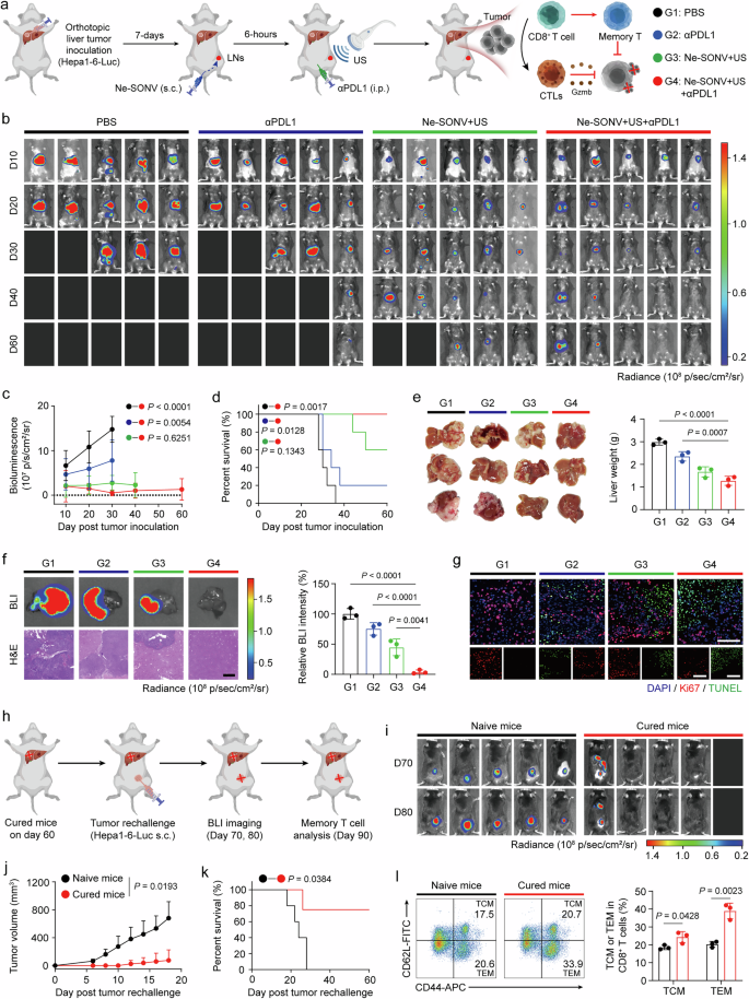
Therapeutic Application: Combined with immune checkpoint inhibitors (αPD-L1), achieved long-term survival in 3/6 and 100% of mice in orthotopic breast cancer and liver cancer models respectively, with lung metastasis inhibition rates reaching 4.0-fold (Fig. 6, Fig. 7);


Safety Advantages: Serum inflammatory cytokine levels (IL-6, IL-12p70) were only 1/3-1/6 of those with traditional adjuvants (CpG, MSA-2), with no obvious organ toxicity.
03 absin Product Support: The "Precision Detection Officer" for Key Data
In this study, absin's Mouse IL-6 ELISA Kit (Catalog No.: abs520004) participated throughout the core data detection, providing reliable support for immune activation effect and safety assessment:
1. Product Application Scenarios
- Detecting IL-6 secretion levels in lymph nodes: Validating the persistence of local immune responses activated by SONA+US, discovering that IL-6 maintained high expression 48 hours after stimulation (Fig. 2h);

- Evaluating systemic inflammatory responses: Comparing serum IL-6 concentrations across different adjuvant strategies, confirming that SONV+US has significantly lower systemic immune side effects (Supplementary Fig. 36);

- Monitoring tumor microenvironment remodeling: Detecting cytokine levels such as IL-6 in tumor tissues, revealing improvements in the immunosuppressive microenvironment (Fig. 4p).

2. Core Product Functions
- Precise quantification: High-sensitivity detection of low-concentration cytokines, ensuring data reliability of immune activation intensity;
- Strong stability: Maintaining consistent detection effects across multiple repeat experiments, supporting large-scale comparative experiments such as ultrasound parameter optimization and adjuvant screening;
- Good compatibility: Adapting to various sample types including lymph node tissue homogenates, serum, and tumor microenvironment supernatants, meeting different experimental scenario requirements.
04 Technology Translation Prospects: A New Tool for Personalized Immunotherapy
The sono-adjuvant platform in this study has strong versatility, capable of loading tumor-specific neoantigens for different cancers, achieving personalized therapy combined with ultrasound technology. Currently, this strategy has been validated effective in multiple models including melanoma, breast cancer, and liver cancer, and ultrasound equipment has high clinical accessibility, laying the foundation for rapid translation.
|
Cat. # |
Product |
Size |
| Mouse IL-6 ELISA Kit | 96T |
Contact Absin
Absin provides antibodies, proteins, ELISA kits, cell culture, detection kits, and other research reagents. If you have any product needs, please contact us.
| Absin Bioscience Inc. worldwide@absin.cn |
Follow us on Facebook: Absin Bio |
Follow us on Facebook: Absin Bio