- Cart 0
- English
CRC Breakthrough! Absin Powers Nature Commun Study to Unveil Cytoplasmic TRIM24 Oncogenic Axis, Opening New Precision-Target Path
January 16, 2026
Clicks:119
Colorectal cancer (CRC), the third most common malignancy worldwide, is characterized by high metastatic potential and robust chemoresistance; metastatic CRC carries a 5-year survival rate below 10%. A new study led by Xiangya Hospital, Central South University, published in Nature Communications (DOI: 10.1038/s41467-025-63685-8), reveals that cytoplasmic TRIM24 fuels CRC proliferation via Wnt/β-catenin pathway activation, offering a fresh therapeutic target. Absin core reagents empowered every critical experiment, ensuring mechanistic rigor.
Title: Cytoplasmic TRIM24 promotes colorectal cancer cell proliferation by activating Wnt/β-catenin signaling
Journal: Nature Communications (IF 15.7)
DOI: https://doi.org/10.1038/s41467-025-63685-8
Absin Products: GST Pull-Down Kit (abs50082), DAPI Staining Solution (abs47047616)


I. Research Strategy: Dissecting the Oncogenic Axis Step-by-Step
To resolve the long-standing question of how β-catenin hyper-accumulation is sustained in CRC, the team built a three-tier framework: clinical specimen validation → cellular/molecular dissection → in-vivo confirmation.
- 1. TCGA, CPTAC and local cohorts revealed TRIM24 over-expression correlating with poor prognosis, nominating it as a candidate oncogenic driver.
- 2. CRISPR-KO, siRNA and over-expression assays established TRIM24 as essential for CRC proliferation, stem-like traits and xenograft growth.
- 3. GSEA and luciferase reporter assays positioned TRIM24 upstream of Wnt/β-catenin and PI3K/AKT/mTOR signaling.
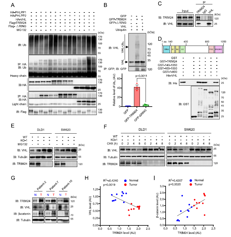
- 4. Co-IP, GST pull-down and in-vitro ubiquitination assays decoded the molecular chain: TRIM24 cytoplasmic translocation → VHL ubiquitination → AKT-GSK3β axis → β-catenin stabilization.
II. Key Findings: New Target to Tame CRC
1. TRIM24 is markedly up-regulated in CRC
Protein levels were elevated in 83 % of tumor tissues versus adjacent mucosa, and high expression predicted shorter disease-free survival (Fig. 1A-B, D).

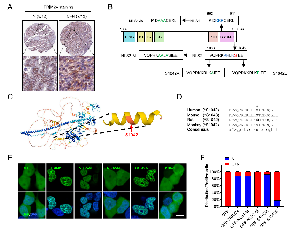
2. Cytoplasmic localization is oncogenic
AURKB-mediated phosphorylation at S1042 triggers nuclear export of TRIM24 (Fig. 4A-E; Fig. 5A-D).


3. Mechanism decoded
Cytoplasmic TRIM24 acts as an E3 ligase, ubiquitinating the AKT-negative regulator VHL and thereby activating the AKT-GSK3β axis, which blocks β-catenin degradation and fuels Wnt signaling (Fig. 3A-I; Fig. 2D-E).


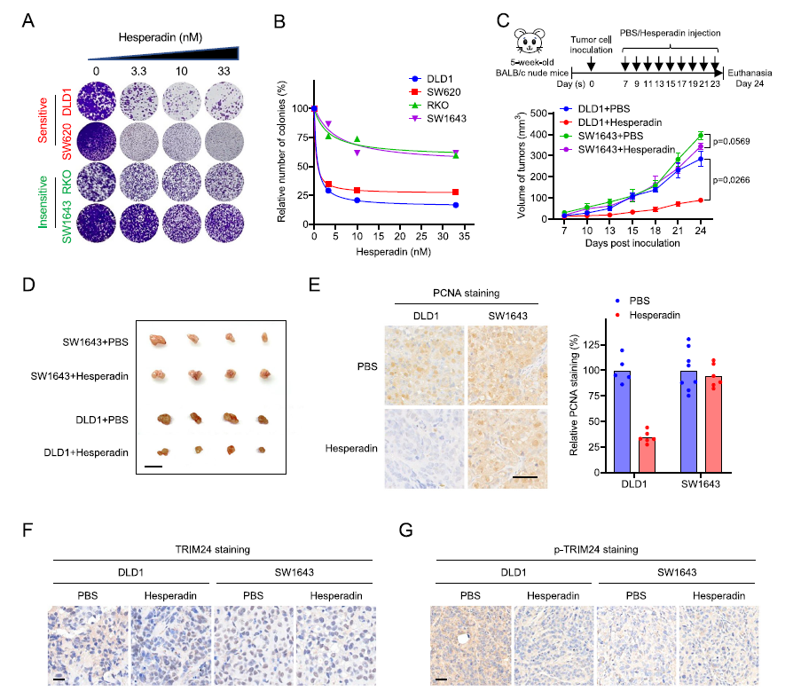
4. Therapeutic vulnerability exposed
AURKB inhibitors (e.g., hesperadin) repressed proliferation and tumor growth in CRC models with high cytoplasmic TRIM24, pointing to a precision-medicine avenue (Fig. 6A-E).

III. Powered by Absin: Reagents Behind the Discovery
GST Pull-Down Kit (abs50082) and DAPI Staining Solution (abs47047616) delivered robust, reproducible data for every key panel.
1. GST Pull-Down Kit – protein–protein interaction gatekeeper
Application: Captured GST-TRIM24 and its direct partner VHL, proving the B-boxes & coiled-coil domain (aa 141-400) as the interaction interface (Fig. 3D).

Performance: High-capacity magnetic beads, ultra-low non-specific binding, compatible with complex lysates.
Value: Supplied direct evidence that TRIM24 ubiquitinates VHL, cementing the oncogenic axis.
2. DAPI Staining Solution – subcellular location navigator
Application: Counter-stained nuclei in immunofluorescence, mapping TRIM24 cytoplasmic translocation upon S1042 phosphorylation (Fig. 4E).

GFP, NLS1-M, S1042A, S1042E, TRIM2, NLS2-M, GFP/DAPI merge
Performance: Bright, stable fluorescence; minimal cytotoxicity; ready-to-use format.
Value: Enabled unequivocal demonstration that AURKB-driven phosphorylation relocates TRIM24 to the cytoplasm, the prerequisite for its oncogenic function.
IV. Translational Impact: From Mechanism to Precision Therapy
The study decodes a previously unrecognized phosphorylation-dependent TRIM24–VHL–β-catenin axis and positions cytoplasmic TRIM24 as a potential biomarker for AURKB-targeted therapy in CRC.
Absin remains committed to supplying rigorously validated reagents that bridge basic discovery and clinical translation, accelerating the journey from bench to bedside.
Content is based on the article published in Nature Communications (DOI: 10.1038/s41467-025-63685-8). All original figures and data cited remain the intellectual property of the journal and the authors. If any infringement is identified, please contact us for prompt removal; we will cooperate fully.
|
Cat. # |
Product |
Size |
| Immunoprecipitation (IP/CoIP) kit | 50T | |
| Human Breast Cancer Organoid Culture Medium Kit | 1kit | |
| Protein A/G Magnetic IP/Co-IP Kit | 10T/50T | |
| abs50034 | ChIP Kit | 22T |
| abs50074 | DNA Pull Down Kit(Animal) | 6T |
| abs50072 | RNA Pull Down Kit | 6T |
Contact Absin
Absin provides antibodies, proteins, ELISA kits, cell culture, detection kits, and other research reagents. If you have any product needs, please contact us.
| Absin Bioscience Inc. worldwide@absin.cn |
Follow us on Facebook: Absin Bio |
Follow us on Facebook: Absin Bio