- Cart 0
- English
【IF 12.5】Cracking Cuproptosis Resistance in ESCC! Absin Copper Ion Assay Kit Powers Top-Tier Cell Discovery Study, Unveiling Novel Targeted-Therapy Mechanism
November 21, 2025
Clicks:127
Esophageal-squamous-cell carcinoma (ESCC) remains clinically constrained by two major obstacles—chemotherapy resistance and dis-mal prognosis, with a five-year overall survival of ≈20 %. Cuproptosis, a newly validated programmed cell-death modality (2022), offers a therapeutic window, yet how metabolic reprogramming governs cuproptosis resistance is undefined. In a recent Cell Discovery article (IF = 34.9), Sun Yat-sen University Cancer Center delineates the lactate–NUDT21–FDX1–cuproptosis axis; the Absin Copper Microplate Assay Kit (cat# abs580140) provided the quantitative copper data essential for this top-tier study.
Title: NUDT21 lactylation reprograms alternative polyadenylation to promote cuproptosis resistance
Journal: Cell Discovery (IF = 34.9)
DOI: 10.1038/s41421-025-00804-1
Key reagent: Copper Microplate Assay Kit (abs580140)


I. Research Strategy: From Clinical Bottleneck to Mechanistic Closure
The authors adopted a four-step pipeline—“clinical observation → cellular validation → molecular mechanism → in-vivo therapy”—to address three cardinal questions:
1. Clinical observation: High LDHA expression correlates with low FDX1 and increased distal-poly(A) site (dPAS) usage in TCGA-ESCC cohorts, implicating a lactate–APA–cuproptosis nexus.
2. Cellular validation: L-lactate (but not D-lactate) globally lengthens 3′-UTRs in ESCC cell lines (KYSE30, TE-1); PAS-seq revealed 70.6 % and 68.1 % of APA events are 3′-UTR extensions, respectively, with FDX1 being the top hit.

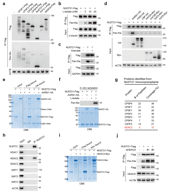
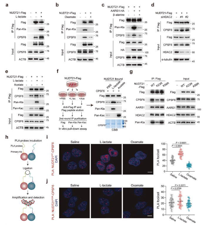
3. Molecular determinant: Quantitative lactyl-proteomics identified NUDT21 (CFIm-25) as the key reader. Lactylation at K23 enhances NUDT21–CPSF6 interaction, promotes CFIm complex assembly and selectively lengthens FDX1 3′-UTR, reducing FDX1 protein abundance.


4. Therapeutic proof-of-concept: Genetic or pharmacologic inhibition of NUDT21 (LDHA inhibitor stiripentol) re-sensitizes ESCC to the copper ionophore elesclomol in vitro and in patient-derived xenografts, achieving 65 % tumor growth inhibition without overt toxicity.


II. Key Findings: Four Breakthroughs Redefining Cuproptosis Resistance in ESCC
Breakthrough 1 | L-lactate acts as a stereospecific switch for APA reprogramming
PAS-seq scatterplots demonstrate that only L-lactate significantly increases the proportion of 3′-UTR-extended transcripts (red dots), with FDX1 ranking among the top targets.
Breakthrough 2 | NUDT21-K23 lactylation is the master brake
CRISPR-directed K23R mutation abolishes lactylation, prevents FDX1 3′-UTR extension and restores FDX1 protein levels, validating K23 as the functional residue.
Breakthrough 3 | The lactate–NUDT21–FDX1 axis confers cuproptosis resistance
NUDT21 depletion re-sensitizes ESCC to elesclomol (3-fold IC₅₀ reduction), an effect fully rescued by FDX1 knockdown. Importantly, Absin Copper Microplate Assay confirmed that total copper content remained unchanged across genotypes (Suppl. Fig. S9g), rigorously excluding copper accumulation artefacts and cementing FDX1-dependent functional regulation.


Copper quantification with Absin kit
Breakthrough 4 | Clinically actionable combination: LDHA inhibitor + copper ionophore
Stiripentol (FDA-approved LDHA inhibitor) plus elesclomol shrank ESCC-PDX tumors by 65 % without body-weight loss, offering an immediately translatable therapeutic strategy.

Combination-therapy efficacy
III. Technical Highlight: Absin Copper Microplate Assay Kit—Ruling Out Copper Confounders
To attribute cuproptosis sensitization solely to the FDX1 pathway, the team had to exclude differential copper accumulation. The Absin Copper Microplate Assay Kit (abs580140) was chosen for its micro-scale compatibility with PDX samples.
- Workflow: 50 mg tumor lysate → colorimetric reaction at 605 nm → quantification against a ready-to-use copper standard curve (0–50 µM).
- Key result: no significant difference in total copper among control, NUDT21-KD and K23R groups (P > 0.05, Suppl. Fig. S9g), formally eliminating copper-level artefacts and reinforcing the FDX1-centric mechanism.
| Feature | Benefit for study |
|---|---|
| LOD 0.1 µM | Detects minute copper changes in tumor tissue |
| 3-step protocol, 2 h total | Rapid turnaround compatible with scarce PDX material |
| Ready-to-use standards & QC | Quantitative accuracy without extra optimization |
Products Used in This Study
| Cat. No. | Name | Size |
|---|---|---|
| abs580140 | Copper Microplate Assay Kit | 96 T |
Recommended Assay Kits
| Cat. No. | Product | Cited (IF) |
|---|---|---|
| abs580140 | Copper Ion Colorimetric Kit | Adv Sci 2025 (17.5) |
| abs580160 | L-Lactate Colorimetric Kit | Cell Commun Signal 2024 (8.4) |
| abs580105 | Iron Ion Colorimetric Kit | Cell Biol Int 2024 (3.3) |
Contact Absin
Absin provides antibodies, proteins, ELISA kits, cell culture, detection kits, and other research reagents. If you have any product needs, please contact us.
| Absin Bioscience Inc. worldwide@absin.cn |
Follow us on Facebook: Absin Bio |
Follow us on Facebook: Absin Bio