- Cart 0
- English
Decoding ABMR Pathways via Absin CoIP (abs955): Rictor-p65-NLRP3 Network Uncovered
October 20, 2025
Clicks:107
In kidney transplantation, antibody-mediated rejection (ABMR) remains the leading cause of late allograft loss. Despite multiple clinical interventions, the high recurrence rate and poor prognosis of ABMR have not been fundamentally resolved—until a breakthrough study published in Advanced Science (2025, 12, e17119) first uncovered that the Rictor protein mitigates ABMR by steering macrophage polarization, offering a critical therapeutic target. The decisive molecular-interaction data were generated with the Absin Co-Immunoprecipitation (Co-IP) Kit (cat. #abs955).
Title: Rictor Ameliorates Acute Antibody-Mediated Rejection Following Kidney Transplantation by Suppressing Macrophage M1 Polarization Through the p65–NLRP3 Axis
Journal: Advanced Science (IF 14.1)
DOI: https://doi.org/10.1002/advs.202417119
Key reagent: Co-IP Kit (abs955)

Key Discovery: Rictor Acts as a Protective Factor in ABMR
Focusing on macrophage biology in renal ABMR, the study reached three major conclusions:
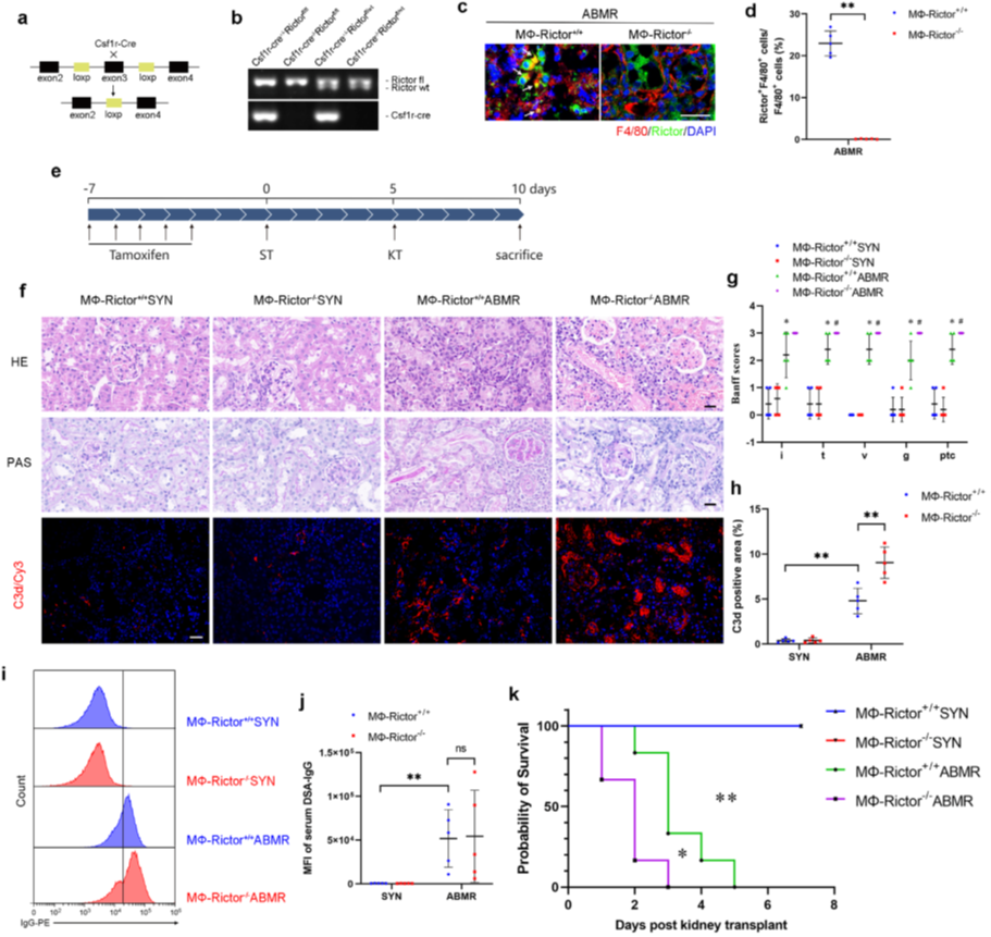
- M1 macrophages fuel ABMR: allografts undergoing ABMR are heavily infiltrated by pro-inflammatory M1 macrophages, and the density of this infiltrate correlates positively with graft injury.
- Rictor is a molecular brake: Rictor expression is markedly up-regulated in macrophages within rejecting allografts. Conditional deletion of Rictor in macrophages exacerbates graft damage and shortens survival.
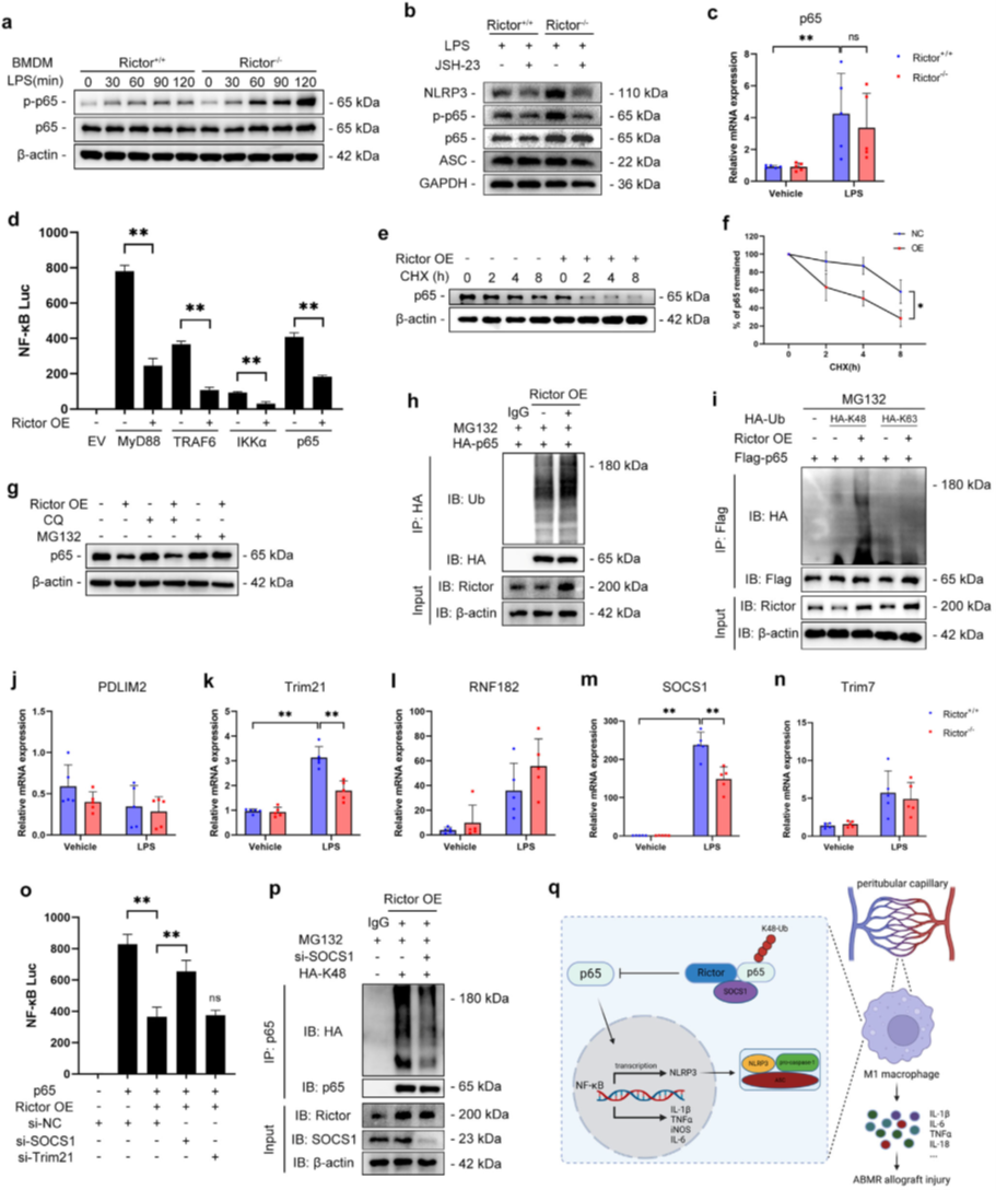
- Mechanism—Rictor–p65–NLRP3 axis: Rictor up-regulates the E3 ligase SOCS1, thereby promoting K48-linked ubiquitination and proteasomal degradation of p65. This suppresses NLRP3 inflammasome activation and curbs M1 polarization.
Powered by Absin: abs955 Co-IP Kit Delivers the Smoking-Gun Evidence
To dissect how Rictor governs p65 ubiquitination, the authors performed Co-IP assays with the Absin Co-IP Kit (abs955), capturing the protein complexes that underpin the proposed mechanism.
1. abs955 at a glance—three critical questions answered
Does Rictor enhance p65 ubiquitination?

HA-tagged p65 was immunoprecipitated from Rictor-overexpressing HEK293T cells. Ubiquitin immunoblot revealed a robust increase in p65 ubiquitination, confirming Rictor as a positive regulator.
Which linkage type?

Linkage-specific antibodies showed that Rictor selectively amplifies K48-linked (proteolytic) ubiquitination of p65 without affecting K63 linkages, explaining the reduced p65 abundance and dampened NF-κB signaling.
Is SOCS1 the intermediary?

siRNA-mediated SOCS1 silencing abolished Rictor-induced K48 ubiquitination of p65, establishing SOCS1 as the essential molecular bridge.
2. Technical advantages of abs955
- High-efficiency capture: Protein A/G magnetic beads exhibit high affinity for antibody–antigen complexes, minimizing non-specific binding and enabling detection of low-abundance interactors.
- Broad sample compatibility: consistently retrieves intact complexes from HEK293T cells, primary bone-marrow-derived macrophages (BMDMs), and other model systems used in the study.
- Reproducible workflow: ready-to-use lysis buffers, wash buffers, and control reagents standardize every step, ensuring inter-assay consistency across multiple ubiquitination validations.
From mechanistic investigation to target validation, Absin empowers researchers with premium reagents and expert support—just as abs955 supplied the direct evidence for the Rictor–p65–NLRP3 axis, laying the technical cornerstone for next-generation ABMR therapeutics.
Moving forward, Absin will continue to develop cutting-edge tools for immunology, oncology, neuroscience, and beyond—accelerating science that improves human health.
Products Cited
| Cat. # | Product | Size |
|---|---|---|
| abs955 | Co-Immunoprecipitation Kit | — |
Related Interaction Tools
ChIP
| Cat. # | Product | Size |
|---|---|---|
| abs50034 | Chromatin IP Kit | 22 rxns |
DNA pull-down
| Cat. # | Product | Size |
|---|---|---|
| abs50074 | DNA Pull-Down Kit (Animal) | 6 rxns |
| abs50073 | DNA Pull-Down Kit (Plant & Bacteria) | 6 rxns |
RIP
| Cat. # | Product | Size |
|---|---|---|
| abs50071 | RNA IP Kit | 6 / 12 rxns |
RNA pull-down
| Cat. # | Product | Size |
|---|---|---|
| abs50072 | RNA Pull-Down Kit | 6 rxns |
GST pull-down
| Cat. # | Product | Size |
|---|---|---|
| abs50082 | GST Pull-Down Kit | 6 rxns |
Contact Absin
Absin provides antibodies, proteins, ELISA kits, cell culture, detection kits, and other research reagents. If you have any product needs, please contact us.
| Absin Bioscience Inc. worldwide@absin.cn |
Follow us on Facebook: Absin Bio |
Follow us on Facebook: Absin Bio