- Cart 0
- English
IF 16.6: Breaking the BC Bone Mets Vicious Loop—Absin Metabolic Kits Power PRODH2 Discovery
October 17, 2025
Clicks:124
Bone metastasis of breast cancer remains a formidable clinical challenge—65–75 % of patients eventually develop skeletal lesions, with a median survival of only 3–5 years; current therapies rarely overcome this survival bottleneck. A new study in Cancer Res. now reveals a PRODH2-driven hydroxyproline (Hyp) metabolic axis within the bone microenvironment, and three absin assay kits (abs580066, abs580254, abs580016) provided the quantitative metabolic cornerstones for this discovery.
Title: PRODH2-Mediated Metabolism in the Bone Microenvironment Promotes Breast Cancer Metastasis
Journal: Cancer Res. (IF 16.6)
DOI: https://doi.org/10.1158/0008-5472.CAN-24-4391
Key assays: absin Hydroxyproline Assay Kit (abs580066), Acetyl-CoA Assay Kit (abs580254), Pyruvate Assay Kit (abs580016)

I. Research logic: from clinical unmet need to a closed mechanistic loop
The authors followed the chain “clinical phenotype → metabolic target → mechanistic validation → therapeutic proof-of-concept”, each step addressing the core conflict of breast-cancer bone metastasis:
1. Clinical phenotype anchoring: Osteolytic bone metastasis releases abundant Hyp; elevated serum/urinary Hyp is a candidate biomarker, pinpointing Hyp metabolism as a key node in the metastatic niche.2. Core enzyme locking: PRODH2 (proline dehydrogenase 2) catalyzes the first step of Hyp catabolism. PRODH2 expression is highest in bone-metastatic lesions, and in high-metastatic clones (e.g., SCP2).
3. Mechanistic hypothesis: PRODH2 simultaneously fuels (i) cancer-cell survival by suppressing ferroptosis and (ii) osteoclastic bone resorption, generating a “bone lysis → Hyp accumulation → PRODH2 activation → metastasis exacerbation” vicious cycle.
4. Target validation: Pharmacological inhibition of PRODH2 with N-propargylglycine was used to break the cycle and provide pre-clinical evidence.

Fig. 1: PRODH2 expression in normal mammary tissue, tumour without bone metastasis, and bone-metastatic lesion.
II. Key findings: PRODH2 acts as a “metabolic switch” for bone metastasis
Integrating cellular assays, animal models and clinical specimens, the study clarifies the dual detrimental roles of PRODH2:
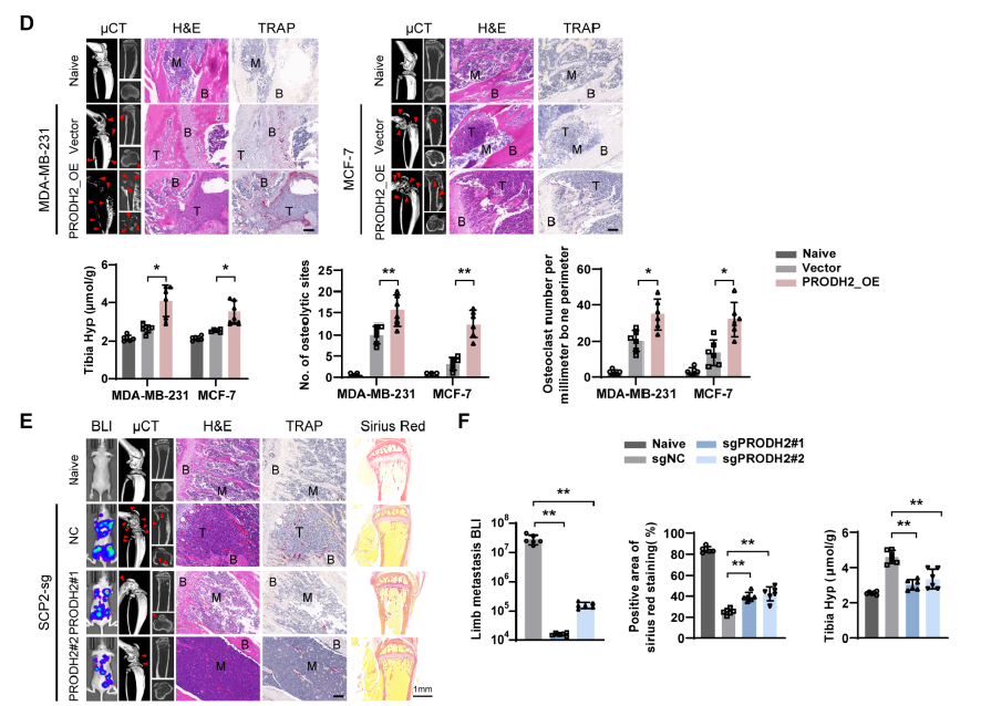
1. PRODH2 fuels osteoclastogenesis and accelerates osteolysis
· In vitro: Conditioned medium from PRODH2-overexpressing cancer cells dramatically increased TRAP+ osteoclast numbers from Raw264.7 precursors in the presence of Hyp; PRODH2 knockout (KO) abolished this effect.· In vivo: Tibial injection of PRODH2-high cells produced more osteolytic lesions and doubled TRAP+ osteoclasts, whereas PRODH2-KO reduced metastatic burden by >50 %.

Fig. 2: Osteoclast numbers under different PRODH2 expression levels.

Fig. 3: μCT and H&E images of bone lesions upon PRODH2 overexpression or knockout.
2. PRODH2 protects cancer cells from ferroptotic death
Hypoxia and iron overload in bone should induce ferroptosis; however, PRODH2 up-regulates SLC7A11 (cystine transporter) to boost glutathione (GSH) synthesis and neutralize lipid peroxidation:
· Ferroptosis markers (MDA, 4-HNE) were decreased in PRODH2-high cells;· These cells became more resistant to erastin/RSL3-induced ferroptosis.

Fig. 4: PRODH2 expression vs. ferroptosis markers and inducer sensitivity.
3. Key mechanism: acetyl-CoA-driven YY1 acetylation simultaneously regulates SLC7A11 and IL-8
PRODH2 catabolizes Hyp to generate acetyl-CoA and pyruvate. Acetyl-CoA recruits the acetyl-transferase KAT7 to acetylate YY1 at K230:
· Ac-YY1 is stabilized, binds the SLC7A11 promoter → suppresses ferroptosis;· Ac-YY1 binds the IL-8 promoter → enhances osteoclast differentiation;
· Thus the “vicious cycle” is sealed.

Fig. 5: PRODH2–Hyp–acetyl-CoA–YY1 regulatory axis.
4. Therapeutic potential: PRODH2 inhibition breaks the loop
In pre-clinical models the PRODH2 inhibitor N-propargylglycine significantly:
· Reduced osteolytic lesions (↓40 %);· Decreased osteoclast numbers (↓35 %);
· Impaired cancer-cell colonization in bone.

Fig. 6: Bone-metastasis read-outs after PRODH2 inhibitor treatment.
III. absin assays: the metabolic data bedrock of the study
To substantiate the PRODH2–Hyp→acetyl-CoA/pyruvate axis, the authors quantified all three metabolites with absin kits:
1. abs580066 Hydroxyproline Microplate Assay Kit
Role: Quantifies the upstream substrate released by osteolytic collagen degradation.
Usage: Intracellular and tibial Hyp levels in PRODH2-overexpression or KO settings.
Key data:
· PRODH2-OE cells: intracellular Hyp ↓ (faster catabolism);· PRODH2-KO mice: tibial Hyp ↓30 %, directly confirming PRODH2 as the rate-limiting enzyme.
Kit highlights: LOD 5 µmol L⁻¹, robust against matrix interference in bone tissue.
2. abs580254 Acetyl-CoA Content Assay Kit
Role: Bridges metabolism to epigenetic regulation.
Usage: Cellular acetyl-CoA upon PRODH2 manipulation.
Key data:
· PRODH2-OE: acetyl-CoA ↑1.8-fold;· PRODH2-KO: acetyl-CoA ↓45 %;
· Catalytically dead mutant (Y446A) failed to raise acetyl-CoA, proving the metabolic origin.
Kit highlights: Enzyme-coupled, rapid, prevents acetyl-CoA loss during sample processing.
3. abs580016 Pyruvate Microplate Assay Kit
Role: Completes the Hyp-catabolic flux map.
Usage: Intracellular pyruvate under PRODH2 modulation.
Key data:
· Parallel rise of pyruvate and acetyl-CoA upon PRODH2-OE verifies the full Hyp-catabolic pathway.Kit highlights: 96-well format, CV <5 %, ideal for high-throughput mechanistic studies.
IV. Conclusion—absin: your reliable partner for metabolic validation
From bedside to bench to therapeutic potential, every step of this breakthrough relied on precise quantification of metabolites.
With high sensitivity and robustness, abs580066, abs580254 and abs580016 delivered the quantitative evidence that closed the “metabolism–epigenetics–metastasis” loop, powering the work to the forefront of international oncology research.
More metabolic assay kits from absin
| Cat. # | Product | Application |
|---|---|---|
| abs580002 | Alanine Transaminase Microplate Assay Kit | ALT activity |
| abs580004 | Aspartate Transaminase Microplate Assay Kit | AST activity |
| abs580005 | Glutamate Microplate Assay Kit | Glutamate level |
| abs580118 | Proline Microplate Assay Kit | Proline level |
| abs580187 | Total Amino Acid Microplate Assay Kit | Total free amino acids |
All microscopy images and graphs cited are from Cancer Res. 2025: PRODH2-Mediated Metabolism in the Bone Microenvironment Promotes Breast Cancer Metastasis
Contact Absin
Absin provides antibodies, proteins, ELISA kits, cell culture, detection kits, and other research reagents. If you have any product needs, please contact us.
| Absin Bioscience Inc. worldwide@absin.cn |
Follow us on Facebook: Absin Bio |
Follow us on Facebook: Absin Bio